Begin your JavaScript journey with our Custom Course Guide. This guide helps you navigate the essential skills for creating dynamic websites and server-side applications, tailored to your career aspirations and technical level.

JavaScript is an essential web technology, alongside HTML and CSS, that can be used to create interactive and dynamic websites. It's not only fundamental for front-end development but is also increasingly used on the server side through Node.js. Whether starting from scratch or looking to enhance your existing development skills, this guide will provide you with a roadmap to learn JavaScript effectively, tailored to your individual learning preferences and career goals.

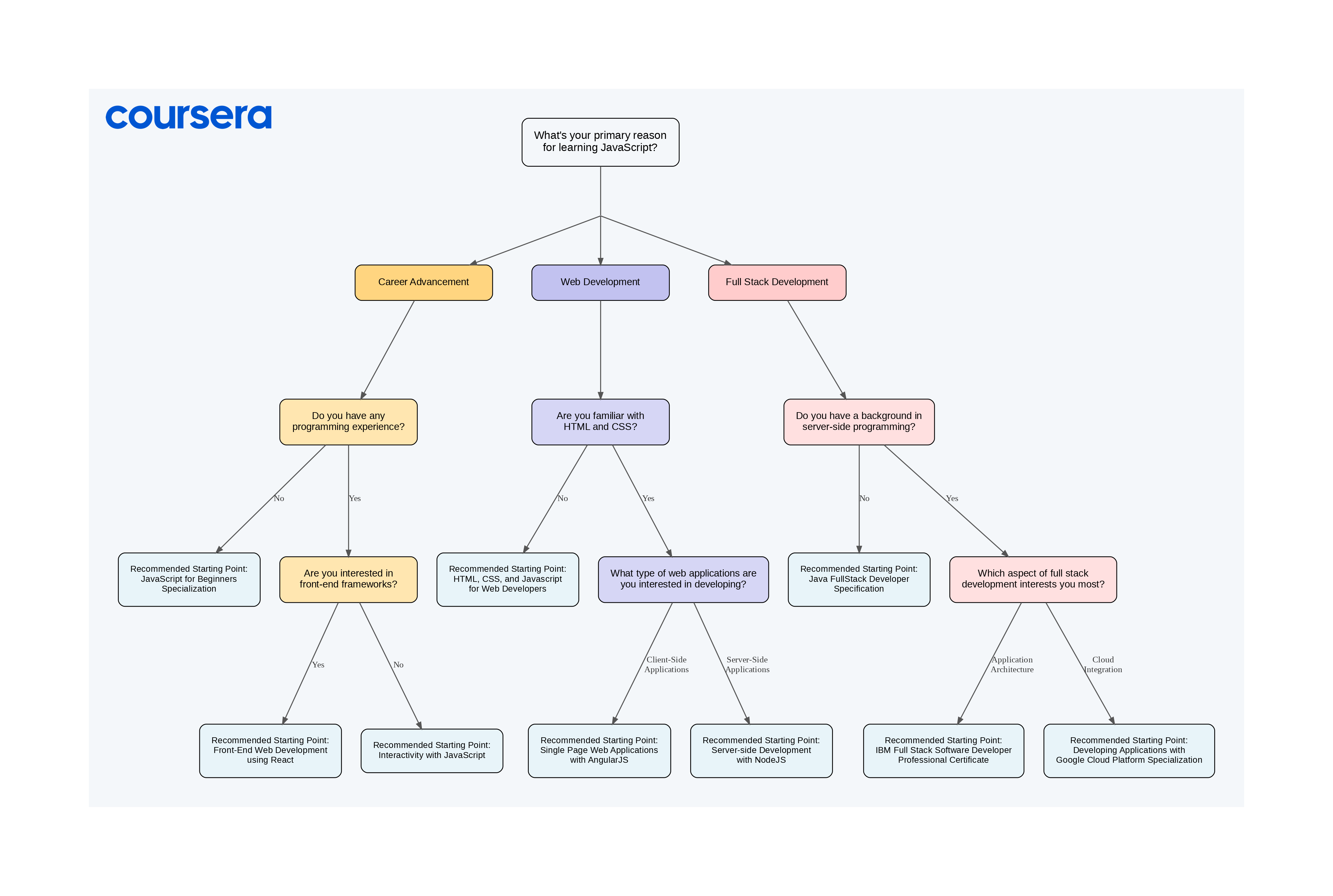
The section below provides learning routes based on various skill levels in JavaScript. Answer the questions and follow each step based on your answer to receive tailored recommendations to advance your JavaScript skills..
What's your primary reason for learning JavaScript?
Career Advancement: Continue to Question 2A
Web Development: Continue to Question 2B
Full Stack Development: Continue to Question 2C
Do you have any programming experience?
Yes: Continue to Question 3A
No: Recommended Starting Point: JavaScript for Beginners Specialization
Are you interested in front-end frameworks?
Yes: Recommended Starting Point: Front-End Web Development using React
No: Recommended Starting Point: Interactivity with JavaScript
Are you familiar with HTML and CSS?
What type of web applications are you interested in developing?
Server-Side Applications: Recommended Starting Point: Server-side Development with NodeJS
Do you have a background in server-side programming?
Yes: Continue to Question 3C
No: Recommended Starting Point:Java FullStack Developer Specification
Which aspect of full stack development interests you most?
Application Architecture: Recommended Starting Point:IBM Full Stack Software Developer Professional Certificate
Cloud Integration: Recommended Starting Point: Developing Applications with Google Cloud Platform Specialization
Start learning JavaScript today by selecting the pathway that best fits your goals and background. Remember, flexibility is key, and Coursera offers a variety of options to customize your learning experience. Explore the JavaScript courses available on Coursera, and set out on a path that opens up numerous opportunities in web development. Take your first step now and discover where Coursera can take you.
Whether you want to develop a new skill, get comfortable with an in-demand technology, or advance your abilities, keep growing with a Coursera Plus subscription. You’ll get access to over 10,000 flexible courses.
Evaluate your current skills, your interest in web development, and your career objectives. Choose the path that aligns with your goals and the areas of JavaScript development you are most passionate about. ‎
Yes, Coursera’s flexible learning environment allows you to adjust your path as your interests or career requirements change. You can explore different courses within JavaScript or even combine elements from different paths to suit your evolving learning needs. ‎
Start with beginner-friendly JavaScript courses that introduce basic programming concepts and gradually move up to more complex JavaScript topics. These courses are designed to build your foundational skills and prepare you for advanced topics in JavaScript development.‎
Coursera offers numerous hands-on JavaScript projects, ranging from simple scripts to enhance web pages to complex applications using React or Angular. These projects help solidify your understanding and build a portfolio that can help showcase your skills to potential employers.‎
Writer
Coursera is the global online learning platform that offers anyone, anywhere access to online course...
This content has been made available for informational purposes only. Learners are advised to conduct additional research to ensure that courses and other credentials pursued meet their personal, professional, and financial goals.