Start learning machine learning with our Custom Course Guide. Explore pathways and resources matched to your goals and background to effectively navigate this complex field.

Machine learning has become one of the most sought-after skills in the tech industry, transforming how we approach problems across healthcare, finance, transportation, and countless other sectors. But with its complex blend of statistics, programming, and domain expertise, many aspiring learners feel overwhelmed about where to begin.
This guide acknowledges that everyone comes to machine learning with different backgrounds, goals, and learning styles. By following our interactive decision tree, you'll discover resources specifically matched to your unique situation.

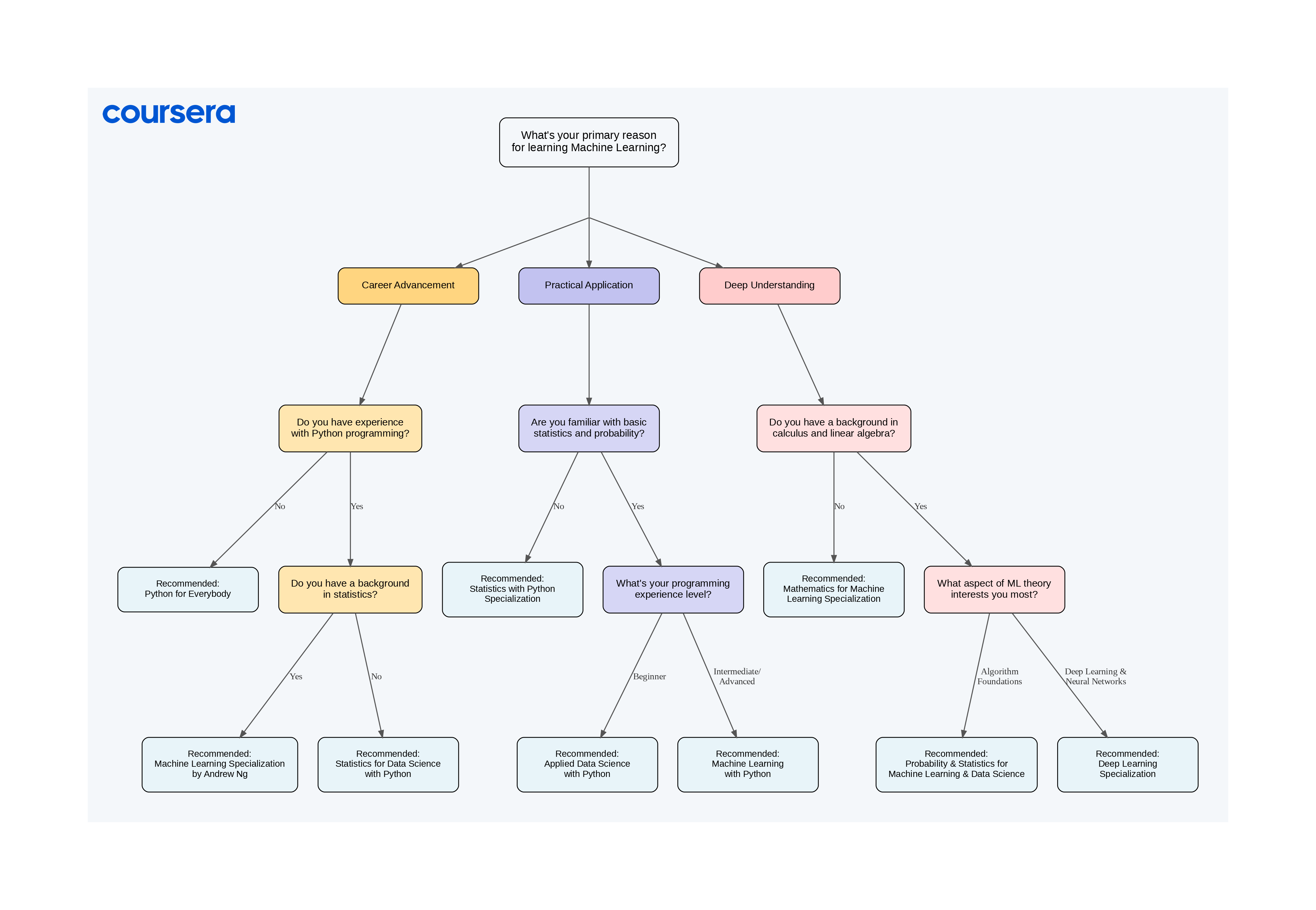
What's your primary reason for learning Machine Learning?
Career Advancement: Continue to Question 2A
Practical Application: Continue to Question 2B
Deep Understanding: Continue to Question 2C
Do you have experience with Python programming?
Yes: Continue to Question 3A
No: Recommended Starting Point: Python for Everybody Specialization
Do you have a background in statistics?
Yes: Recommended Starting Point: Machine Learning Specialization by Andrew Ng
No: Recommended Starting Point: Statistics for Data Science with Python
Are you familiar with basic statistics and probability?
Yes: Continue to Question 3B
No: Recommended Starting Point: Statistics with Python Specialization
What's your programming experience level?
Beginner: Recommended Starting Point: Applied Data Science with Python Specialization
Intermediate/Advanced: Recommended Starting Point: Machine Learning with Python
Do you have a background in calculus and linear algebra?
Yes: Continue to Question 3C
No: Recommended Starting Point: Mathematics for Machine Learning Specialization
What aspect of ML theory interests you most?
Algorithm Foundations: Recommended Starting Point: Probability & Statistics for Machine Learning & Data Science
Deep Learning & Neural Networks: Recommended Starting Point: Deep Learning Specialization
Start learning Machine Learning today by selecting the pathway that best fits your goals and background. Remember, flexibility is key, and Coursera offers a variety of options to customize your learning experience. Explore the machine learning courses available on Coursera, and set out on a path that opens up numerous opportunities in the fields of AI and data science. Take your first step now and discover where Coursera can take you.
Evaluate your current skills, your interest in specific machine learning applications, and your career objectives. Each path is designed to cater to different needs:
Yes, Coursera’s flexible learning environment allows you to adjust your path as your interests or career requirements change. You can explore different courses within machine learning or even combine elements from different paths to suit your evolving learning needs.
No worries! We recommend starting with beginner-friendly courses like the Python for Everybody Specialization to build foundational programming skills, or the Mathematics for Machine Learning Specialization to get up to speed with necessary mathematical concepts. These courses are designed to help you build the required base to tackle more advanced machine learning topics.
Coursera offers many machine learning hands-on projects, which are great for applying the theories and techniques you learn. Projects can range from building basic regression models to more complex deep learning applications. These projects help solidify your understanding and build a portfolio that showcases your skills to potential employers.
Writer
Coursera is the global online learning platform that offers anyone, anywhere access to online course...
This content has been made available for informational purposes only. Learners are advised to conduct additional research to ensure that courses and other credentials pursued meet their personal, professional, and financial goals.