Explore Node.js with our custom course guide. This guide is structured for both newcomers and experienced developers, offering learning paths to effectively harness Node.js for building scalable and efficient web applications.

Node.js is a powerful JavaScript runtime built on Chrome's V8 engine that enables developers to build scalable and efficient web applications. It is designed to handle asynchronous I/O operations with a non-blocking, event-driven architecture, making it particularly well-suited for data-intensive real-time applications across distributed devices.
Whether you’re a beginner looking to dive into backend development or a seasoned programmer aiming to enhance your skills, this guide will help you navigate the learning path for Node.js based on your specific goals. If you're ready to learn more, consider enrolling in the IBM Full-Stack JavaScript Developer Professional Certificate, where you'll learn skills like React, JavaScript, and Node to get job-ready.

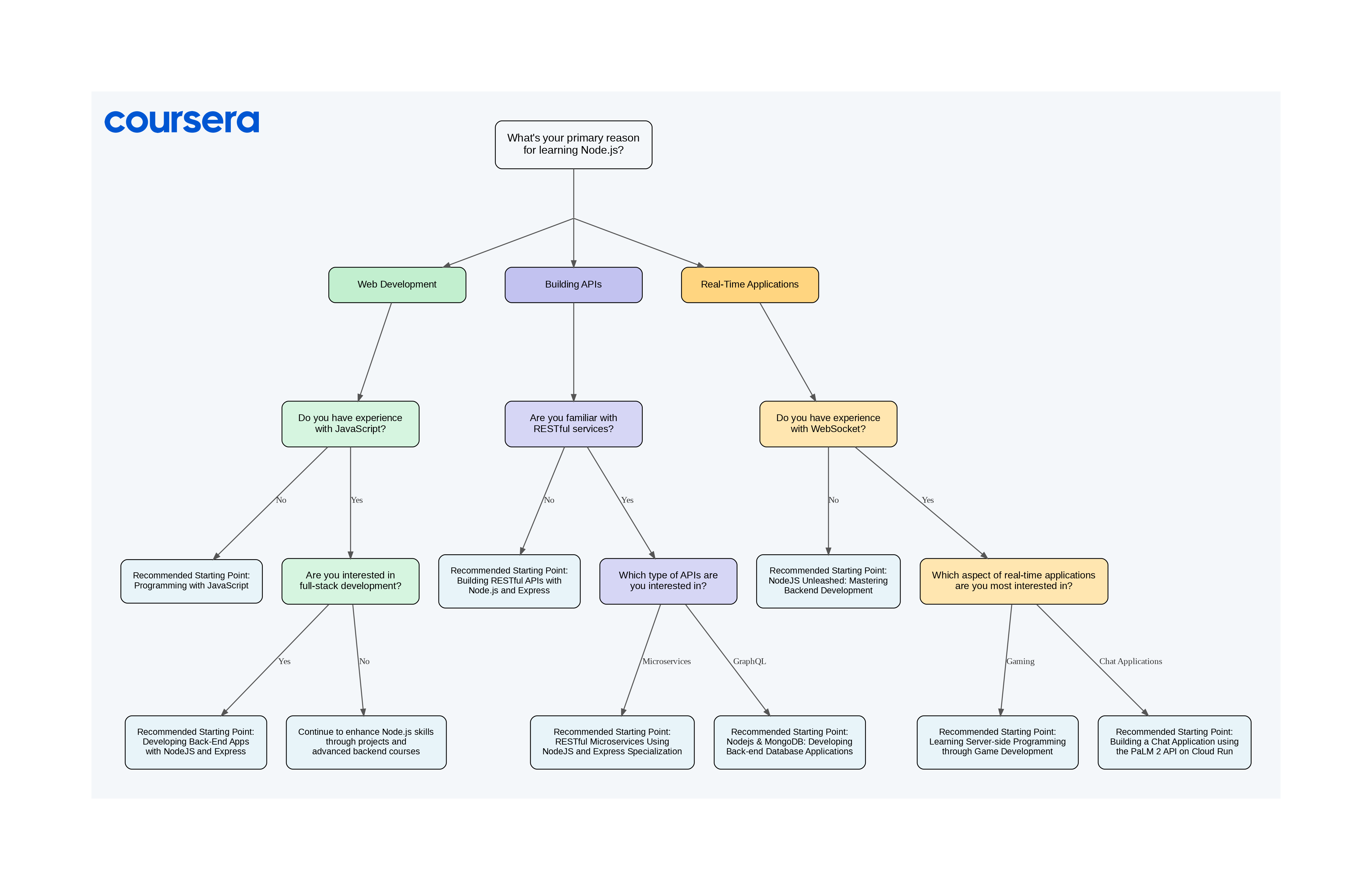
What's your primary reason for learning Node.js?
Web Development: Continue to Question 2A
Building APIs: Continue to Question 2B
Real-Time Applications: Continue to Question 2C
Do you have experience with JavaScript?
Yes: Continue to Question 3A
No: Recommended Starting Point: Programming with JavaScript
Are you interested in full-stack development?
Yes: Recommended Starting Point: Developing Back-End Apps with NodeJS and Express
No: Continue to enhance Node.js skills through projects and advanced backend courses.
Are you familiar with RESTful services?
Yes: Continue to Question 3B
No: Recommended Starting Point: Building RESTful APIs with Node.js and Express
 Which type of APIs are you interested in?
Microservices: Recommended Starting Point: RESTful Microservices Using NodeJS and Express Specialization
GraphQL: Recommended Starting Point: Nodejs & MongoDB: Developing Back-end Database Applications
Do you have experience with WebSocket?
Yes: Continue to Question 3C
No: Recommended Starting Point: NodeJS Unleashed: Mastering Backend Development
Which aspect of real-time applications are you most interested in?
Gaming: Recommended Starting Point: Learning Server-side Programming through Game Development
Chat Applications: Recommended Starting Point: Building a Chat Application using the PaLM 2 API on Cloud Run
Start learning Node.js today by selecting the pathway that best fits your goals and background. Explore Nodejs courses, and take your first step towards mastering backend development. With Coursera Plus, you can learn and earn credentials at your own pace from over 170 leading companies and universities. With a monthly or annual subscription, you’ll gain access to over 10,000 programs—just check the course page to confirm your selection is included. Â
Assess your current programming skills, your professional needs, and your interests in web technologies. Choose the path that aligns with your goals and the aspects of Node.js you are most eager to explore.‎
Yes, the flexibility of the platforms allows you to adjust your path as your interests or career requirements change. Explore different Node.js courses and projects to suit your evolving learning needs. ‎
Start with introductory courses that cover the basics of JavaScript and Node.js. These courses are designed to build your foundational skills and prepare you for more advanced topics in web development and backend programming.‎
Engage in hands-on projects, such as developing web applications, creating RESTful services, or building real-time communication platforms. These projects help solidify your understanding and build a portfolio that showcases your skills.‎
Writer
Coursera is the global online learning platform that offers anyone, anywhere access to online course...
This content has been made available for informational purposes only. Learners are advised to conduct additional research to ensure that courses and other credentials pursued meet their personal, professional, and financial goals.