Start learning Python with our Custom Course Guide. Tailored to your career goals and experience, this guide helps you navigate the best courses for web development, data science, and more.

Python is a versatile and widely-used programming language with applications in multiple domains, from web development to data analysis and artificial intelligence. As one of the easiest programming languages for beginners to learn due to its readability and compact syntax, Python also holds strong appeal for experienced developers looking to expand their skill set. This guide will navigate you through different pathways to learn Python, tailored to fit your individual career goals, prior experience, and areas of interest.

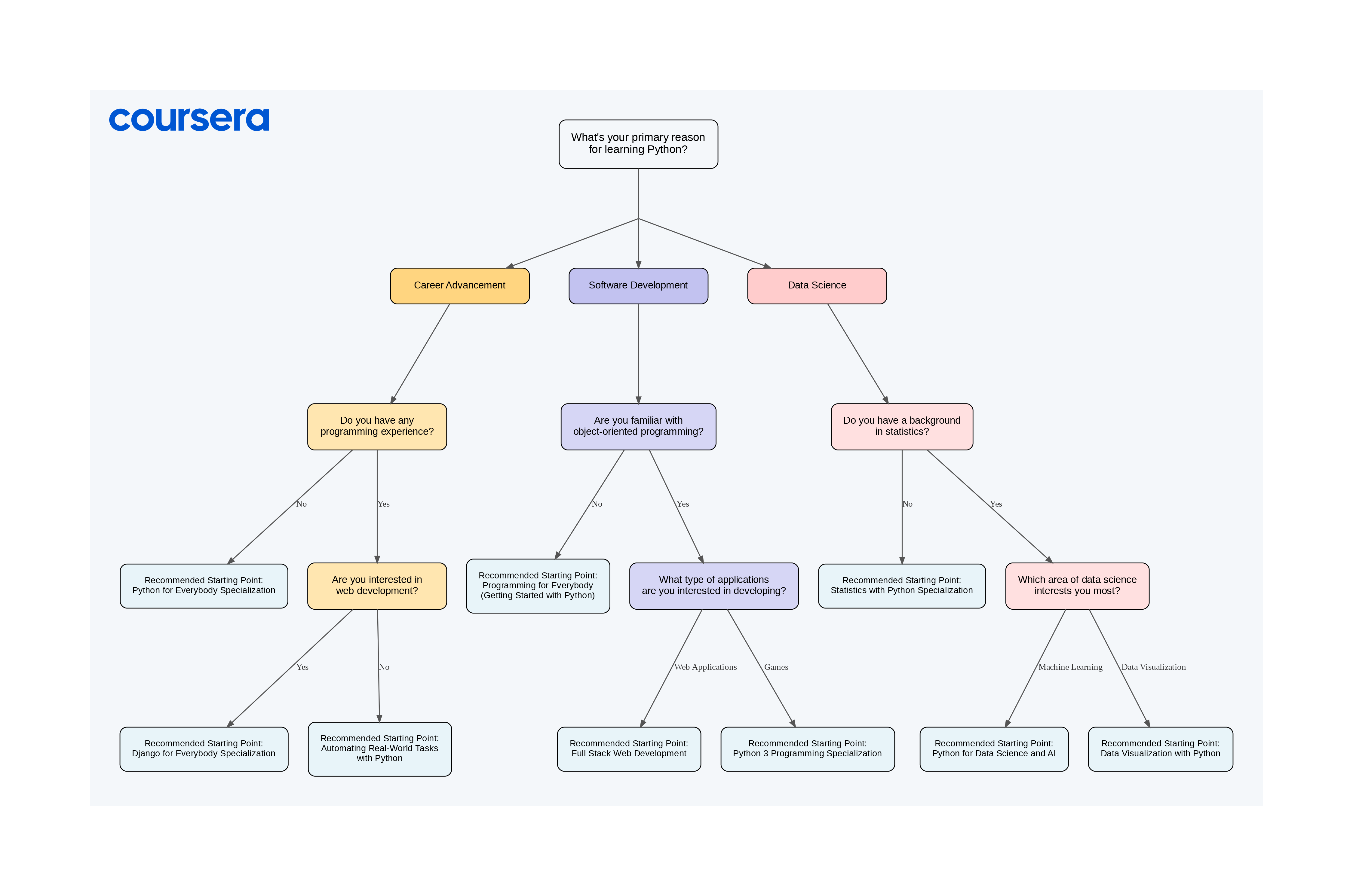
What's your primary reason for learning Python?
Career Advancement: Continue to Question 2A
Software Development: Continue to Question 2B
Data Science: Continue to Question 2C
Do you have any programming experience?
Yes: Continue to Question 3A
No: Recommended Starting Point: Python for Everybody Specialization
Are you interested in web development?
Yes: Recommended Starting Point: Django for Everybody Specialization
No: Recommended Starting Point: Automating Real-World Tasks with Python
Are you familiar with object-oriented programming?
Yes: Continue to Question 3B
No: Recommended Starting Point: Programming for Everybody (Getting Started with Python)
What type of applications are you interested in developing?
Web Applications: Recommended Starting Point:Full Stack Web Development
Games: Recommended Starting Point: Python 3 Programming Specialization
Do you have a background in statistics?
Yes: Continue to Question 3C
No: Recommended Starting Point: Statistics with Python Specialization
Which area of data science interests you most?
Start your journey into Python programming by selecting a pathway that fits your background and goals. Learning Python not only enhances your skills but can also broaden your career opportunities. Explore the Python courses available on Coursera today and begin building your path in the world of technology.
Start by assessing your current skills, professional needs, and interests in technology. Each pathway in this guide addresses different goals—whether you're looking to enhance your career, develop software, or explore data science. Choose a path that aligns with what you want to achieve with Python.‎
Yes, one of the key benefits of learning Python through Coursera is flexibility. The platform allows you to change between different specializations and courses as your career requirements or interests evolve. Python's broad applicability makes it easy to apply skills across various fields. ‎
If you’re starting with little or no programming knowledge, start with beginner Python courses that introduce basic programming concepts and Python syntax, like Crash Course on Python. These courses are designed to build your confidence and prepare you for more advanced topics.‎
Coursera offers a variety of hands-on Python projects that are excellent for applying what you learn in your courses. These projects can range from simple scripts to creating data visualizations with Matplotlib and Seaborn to more complex web applications like creating your first web app with Flask. Participating in these projects will help you solidify your understanding of Python and build a portfolio that helps demonstrate your skills to potential employers. ‎
Writer
Coursera is the global online learning platform that offers anyone, anywhere access to online course...
This content has been made available for informational purposes only. Learners are advised to conduct additional research to ensure that courses and other credentials pursued meet their personal, professional, and financial goals.