Dive into SQL with our Custom Course Guide. Whether you're new to databases or looking to enhance your data manipulation skills, this guide offers targeted pathways to master SQL tailored to your career objectives and background.

SQL (Structured Query Language) is the standard language for managing and manipulating databases. Whether you want to become a database administrator, enhance your data analysis skills, or integrate SQL into your development toolkit, learning SQL is essential for interacting with database systems. This guide provides structured pathways tailored to different goals and backgrounds, helping you navigate the vast world of SQL.

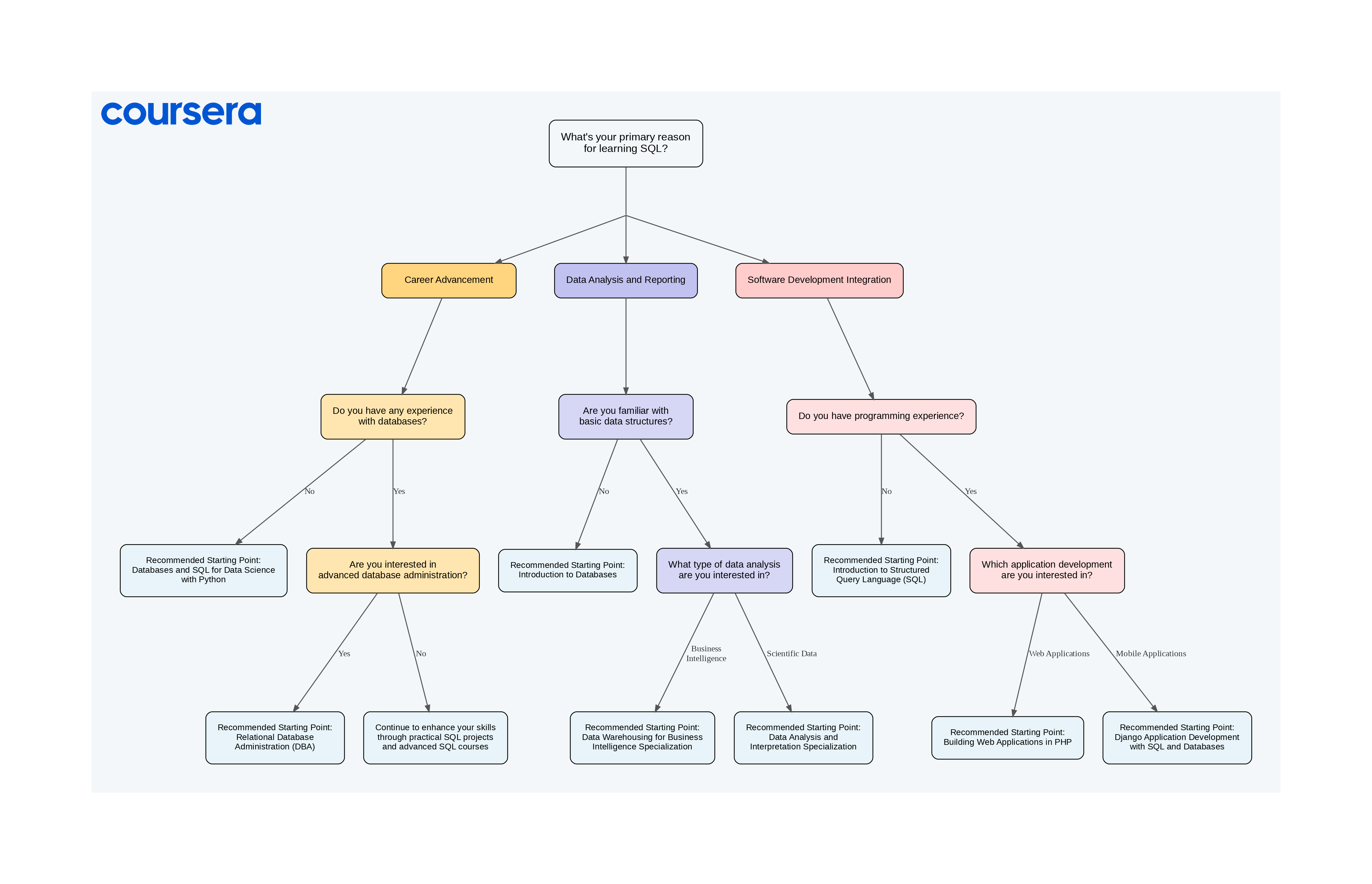
The section below provides learning routes based on various skill levels in SQL. Answer the questions and follow each step based on your answer to receive tailored recommendations to advance your SQL skills.
What's your primary reason for learning SQL?
Career Advancement: Continue to Question 2A
Data Analysis and Reporting: Continue to Question 2B
Software Development Integration: Continue to Question 2C
Do you have any experience with databases?
Yes: Continue to Question 3A
No: Recommended Starting Point: Databases and SQL for Data Science with Python
Are you interested in advanced database administration?
Yes: Recommended Starting Point: Relational Database Administration (DBA)
No: Continue to enhance your skills through practical SQL projects and advanced SQL courses.
Are you familiar with basic data structures?
Yes: Continue to Question 3B
No: Recommended Starting Point: Introduction to Databases
What type of data analysis are you interested in?
Do you have programming experience?
Yes: Continue to Question 3C
No: Recommended Starting Point: Introduction to Structured Query Language (SQL)
Which application development are you interested in?
Mobile Applications: Recommended Starting Point: Django Application Development with SQL and Databases
Start learning SQL today by selecting the pathway that best fits your goals and background. SQL skills are indispensable in numerous fields, offering broad career opportunities. Explore the SQL courses available on Coursera, and set out on a path that can open up opportunities in data management and application development. Take your first step now and discover where Coursera can take you.
Whether you want to develop a new skill, get comfortable with an in-demand technology, or advance your abilities, keep growing with a Coursera Plus subscription. You’ll get access to over 10,000 flexible courses.
Evaluate your current skills, your professional needs, and your interests in database technologies. Choose the path that aligns with your goals and the aspects of SQL you are most eager to master.‎
Yes, Coursera’s flexible learning environment allows you to adjust your path as your interests or career requirements change. Explore different courses in SQL and related technologies to suit your evolving learning needs.‎
Start with introductory courses that introduce you to the basics of SQL and database concepts. These courses are designed to build your foundational skills and prepare you for more advanced topics in database management and data manipulation.‎
Coursera offers numerous hands-on SQL projects, such as optimizing database queries, designing databases for business applications, or even integrating SQL into web and mobile apps. These projects can help solidify your understanding and build a portfolio that showcases your skills to potential employers.‎
Writer
Coursera is the global online learning platform that offers anyone, anywhere access to online course...
This content has been made available for informational purposes only. Learners are advised to conduct additional research to ensure that courses and other credentials pursued meet their personal, professional, and financial goals.